English
Farsi
Azerbaijan
hospital.ali1@gmail.com
Call Us: 984191010920+
Baş səhifə
Xəstəxana haqqında
History
Xəstəxana direktoru
İdarəetmə Hospital
Xüsusiyyətləri Və xidmətlər
Mastektomiya
Döşün üç əsas hissəsi var
Artroplastika
Qeysəriyyə kəsiyi
Blok-sxem IPD
Xəstə qəbul prosesi
IPD Xəstəsinin axıdılması prosesi
Tarif
Cərrahi əməliyyatların ödənişi
Otelçilik
Kılavuz Döşəmə
Əlaqə
bizimlə təmasa geçmek için
Həkimlərin təqdimatı
Toggle navigation
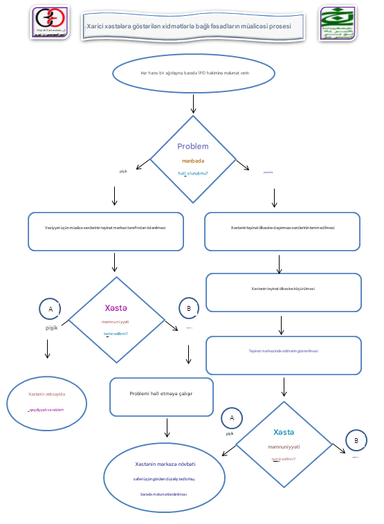
IPD Fəsadın müalicə prosesi
IPD Fəsadın müalicə prosesi
Posted on 9/18/2025