English
Farsi
Azerbaijan
hospital.ali1@gmail.com
Call Us: 984191010920+
Home
*
Services
Removing a bladder tumor through the duct
Hernia
Cholecystectomy
IPD
IPD Patient Acceptance Process
IPD Patient Discharge Process
The process of personal satisfaction and leaving the hospital
Birth Certificate Process
IPD Tracking process
IPD treatment process
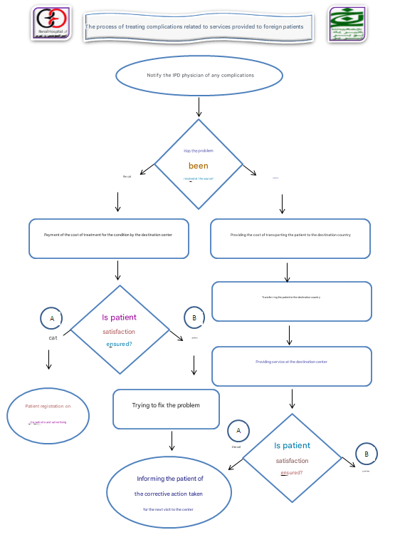
The IPD complication treatment process
IPD patient Acceptance Process At the time of the covid-19
doctors
Clinical Ethics Committee
prices
Surgical procedures fee
Hotelling
Satisfaction survey
Customer Guide
Clinic Doctors Program
Contractor's insurance
Charter of Rights Patient
Educational
Patient and patient's family education
Educational Supervisor
Forms
Scientific Articles
Brain death
Effect of Toys and Preoperative Visit on Reducing Children’s Anxiety
Examining the Relationship between the Teachers’ Attachment Styles and
Mindful Attention Awareness Scale
Predicting life satisfactio...
The effect of stress management training on job stress
Health wards of hospital wards
BPH
hydrocele
Hernia
varicocele
Nephrectomy
CRF
laparoscopy
DKA
haemodialysis
Pancreatic cancer
Types of headache
Diabetes mellitus
TUL
LRYGB-LSG
Testicular torsion
Convulsion
dvt
pyelonephritis
Polycythemia vera
COPD
Pulmonary embolism
Arthroplasty
End ileostomy
راهنمای مادران باردار
آموزش اورژانس
آموزش زنان باردار
خودمراقبتی اجتماعی
هر آنچه درباره اچ آی وی باید
Special training of medical personnel
about us
Nursing office
Hospital Mission
Introduction
hospital chief
Management
Departments
Administrative unit
medical section
hospitalization
Starred sections
clinic
paraclinic
Organizational chart
Guide classes
contact us
contact us
critics and suggestions
Local telephone
Gallery
Toggle navigation
The IPD complication treatment process
The IPD complication treatment process
Posted on 9/18/2025